Projets

BUT Réseaux et Télécommunications

Se sensibiliser à l'hygiène informatique et à la cybersécurité

Bases de la sécurité informatique

Traitement de données

Développement en Python

Développer des applications communicantes

Application de discussion (chat) client/serveur en Java

Développer et déployer un microservice dans un environnement virtualisé

Application de logistique avec microservices et APIs

Pilotage de projet informatique

Développement d'une solution informatique pour un client

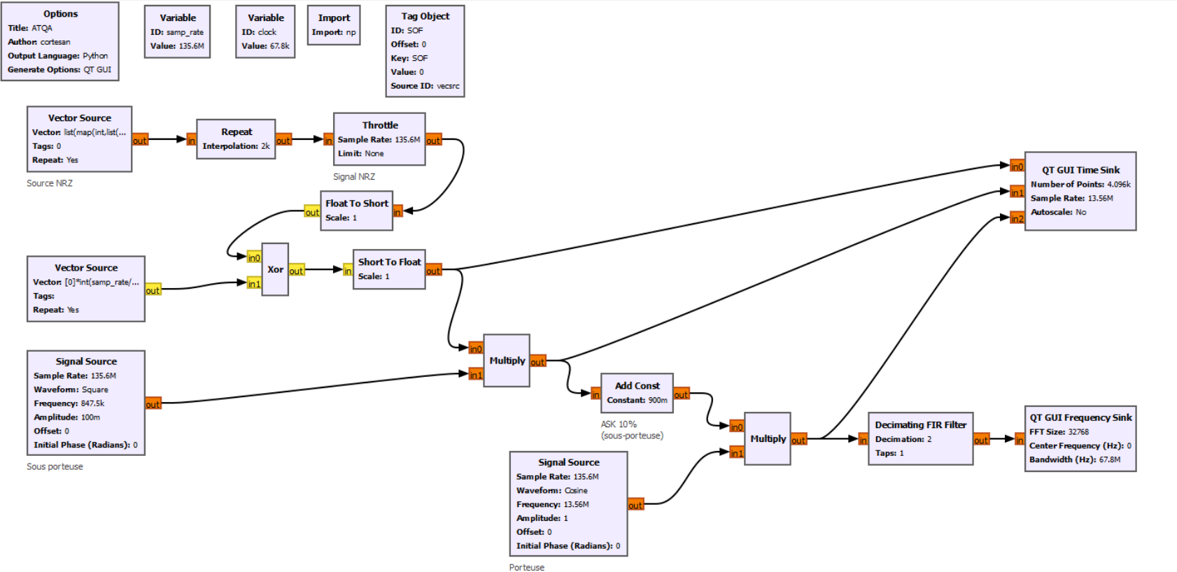
Concevoir une solution NFC

Études et travaux sur des communications NFC